168足球直播

学生工作
当前位置: 168足球直播 >> 学生工作 >> 团学动态 >> 正文

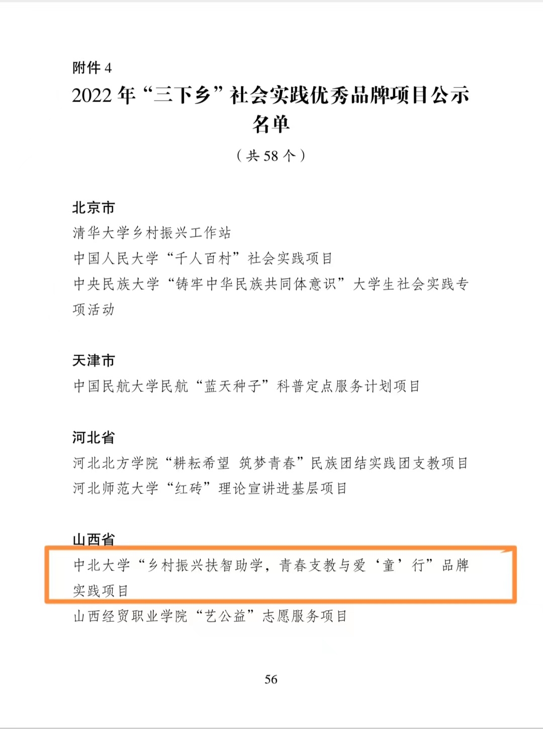
祝贺中北大学习近平新时代中国特色社会主义思想大学生研习会实践项目荣获全国“三下乡”社会实践优秀品牌项目

发布时间:2022年10月09日 19:36    作者:    来源:     点击率:

祝贺中北大学习近平新时代中国特色社会主义思想大学生研习会实践项目荣获全国“三下乡”社会实践优秀品牌项目

2022年10月4日,由中央宣传部、中央文明办、教育部、共青团中央、全国学联共同开展的2022年全国大中专学生志愿者暑期文化科技卫生“三下乡”社会实践活动落下帷幕,由168足球直播 杨晓东和周宇宏带队,在校团委与168足球直播 的共同指导下,习近平新时代中国特色社会主义思想大学生研习会申报的“乡村振兴扶智助学,青春支教与爱‘童’行”实践项目最终荣获全国“三下乡”社会实践优秀品牌项目。这是继“全国高校活力团支部”、“全国最具影响力理论研究社团五十强”、“七彩假期”志愿服务示范团队、“强国有我 ‘核’你一起”大学生志愿宣讲团后又一突破性的国家级荣誉。

此次活动面向全国所有高校,2500支重点团队就近就便地深入基层一线开展社会实践活动并通过新媒体平台广泛进行典型事迹做法宣传。经基层申报、省级团委审核推荐、组织评议等环节,最终确定了58个“三下乡”社会实践优秀品牌项目。

  

168足球直播




研习会积极响应习近平总书记的“培养好少年儿童是一项战略任务,事关长远,各级党委和政府、社会各界都要重视培育未来、创造未来的工作”的号召,助力农村留守儿童假期的健康成长,自2020年携手168足球直播 青志部、党支部与吕梁市留守儿童救助协会建立合作关系,三年来组织开展线上“成长向导”一对一陪伴计划,暑假期间走进山西省吕梁市临县榆林小学、木瓜坪乡李家坡底村小学、安业乡前青塘村九年制学校、白文镇第二小学校等地开展“乡村振兴扶智助学,青春支教与爱‘童’行”品牌实践项目,累计共为1000余名留守儿童带去知识与温暖。


168足球直播


  在社会实践的过程中,研习会结合留守儿童的特点和会员自身专业与特长的特色,积极探索设立了“爱国主义宣传教育、课业辅导与能力提升教育、特色阳光体育运动、趣味科学启蒙实验、生命与感恩教育、用爱发声推普教育、少儿编程启蒙教育”7个模块的关爱留守儿童主题实践活动。为提升活动影响力,研习会在微信公众号“中北新思想研习会”累计发表32篇,在中国青年网、中国共青团、中国青年志愿者、今日头条、网易新闻、山西青年报、吕梁市市级媒体等重点报道11篇。

  在未来,研习会将以此次获奖为激励,立足协会宗旨,结合特色、发挥优势、丰富内容、务实推动,继续不忘初心,砥砺前行,不断挖掘中北大学“乡村振兴扶智助学,青春支教与爱‘童’行”品牌实践项目鲜活经验和创新做法,实现学习出精髓,活动出精品,